氨制冷剂的理化性质及危险特性

液氨的理化性能 :


液氨为液化状态的氨气,又称为无水氨,是一种无色液体,具有腐蚀性,且容易挥发。它是气态氨加压到0.7~0.8MPa时形成的,同时放出大量的热,相反液态氨蒸发时要吸收大量的热,由于其良好的热力学性能,液氨作为制冷剂被广泛用于制冷系统。
依据《危险化学品名录》(2002版)界定,氨属于第2.3类有毒气体。
《建筑设计防火规范》(GB50016-2006)条文说明第3.1.3中,乙类储存物品火灾危险性规定如下:1.28℃≤闪点<60℃的易燃、可燃液体;2.爆炸下限≥10%的可燃气体;3.助燃气体和不属于甲类的氧化剂;4.不属于甲类的化学易燃危险固体;5.助燃气体;6、常温下与空气接触能缓慢氧化,积热不散引起自燃的物品。氨气爆炸极限为15.7~27.4%,依据《建筑设计防火规范》(GB50016-2006)液氨的火灾危险性分类应定性为乙类第2项。
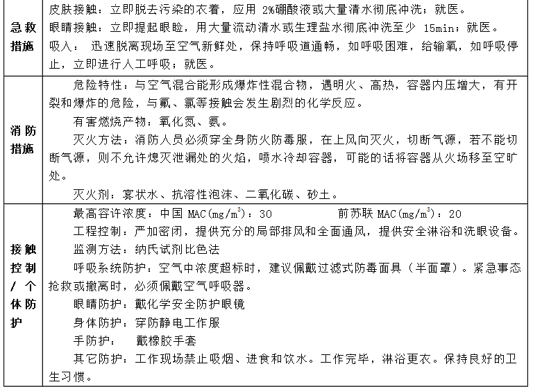
液氨蒸发温度是-33.5℃,一旦泄漏在室外条件下可马上形成气态氨气;有燃烧爆炸危险。氨气与空气或氧气混和能形成爆炸性混合物,遇明火、高热能引起燃烧爆炸;与氟、氯等接触会发生剧烈的化学反应;若遇高热,容器内压力增大,有开裂和爆炸的危险。氨气能侵袭湿皮肤、粘膜和眼睛,可引起严重咳嗽、支气管痉挛、急性肺水肿,甚至会造成失明和窒息死亡。
氨的具体性质如下表: